深圳市勤聚电子有限公司作为深圳欧创芯半导体有限公司(OCX)官方授权的一级代理商,负责代理销售及推广欧创芯旗下LED照明驱动芯片、电源管理芯片等产品线,具备完整的产品型号覆盖与充足的库存储备,并承诺所售产品均为原装正品。


OCX SEMI

      产 品 介 绍


        OCE200H是一款支持宽电压输入的开关降压型DC-DC,内置150V/100mΩ功率MOS,最高输入电压150V输出电流可达3A以上同时支持输出恒压和输出恒流功能。

OCE200H采用ESOP8封装,散热片

内置接SW脚。 



目标应用

1

OCX SEMI

 OCE200H芯片应用于:

·电动车TFT仪表

· 电动车充电

· 电动车控制器

· 储能

· 光伏

· 无人机

· 电机

· 园林工具等

产品特点

2

OCX SEMI

 OCE200H芯片的特点有:

· 宽电压输入

· 低待机功耗,高效率,低纹波

· 优异的线性调整率

· 优异的负载调整率

· 支持恒压恒流输出

· 支持输出电流3A

· 固定频率140KHz的PWM控制模式

· 过温保护、输出短路、限流保护等


封装规格

3

OCX SEMI

图片


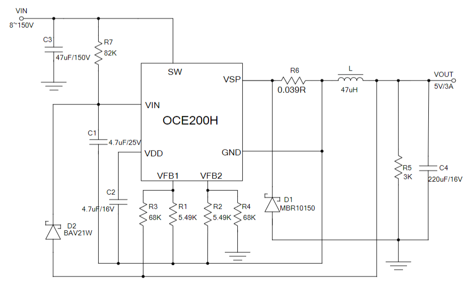
典型应用电路

4

OCX SEMI


图片



OCX SEMI 

     方 案 特 点


外围电路极简

1

OCX SEMI


· 集成场效应管

· 无需外围电路设置工作频率



方案实物图

2

NEW ARRIVAL

图片


                                      正面

图片


                                      反面


效率曲线

3

OCX SEMI


图片


输入输出电压特性曲线

4

OCX SEMI


图片